IT/Python Matlab 81

Bing Chat vs. Google Bard vs. ChatGPT- python coding

질문: can you make python code to simulate Moire pattern by two prism arrays which have different pitches and orientations? ChatGPT 완승 !!!!! Bing - 에러까지 내고 수정도 못한다!!! 에러난다고 고치랬더니만... 여전히 같은 에러... 코딩은 완전 x신... 답답해서 chatgpt 에게 두번째 코드를 주며 에러 내용 알려주고 수정해달라니 가뿐하게 수정. 하지만 애초의 코드가 내가 바랬던 결과와는 완전히 다른 결과를 보여주는 코드임. Google Bard - 역시 덜떨어진 결과. 기껏 프리즘 방향도 파라메터로 바꾸라 했는데... 프리즘 방향은 전혀 고려가 안되어 있네. 방향이 영향을 안준다고 수정..

IT/Python Matlab 2023.05.23

Anaconda Virtual Environment

다른 폴더에 설치anaconda prompt 를 admin 권리로 연 후conda create -p C:\miniconda3\envs\P310 python=3.10 conda create -n P36 python=3.6 conda env list conda activate P36 pip install pkgs or python -m pip install pkgs deactivate or deactivate P36 conda env remove -n P36 https://dojang.io/mod/page/view.php?id=2470 파이썬 가상환경 해당 버전 파이썬으로 실행해서 폴더 단위로 가상환경 만듬 여러 버전 파이썬이 필요하면 미리 여러버전 다른 폴더에 설치해 놓아야 함 C:\Py..

IT/Python Matlab 2023.01.13

Matlab - bmp_to_data()

직접 작성해서 유용하게 잘 써먹는 함수 중 하나입니다. 가끔 그림으로 된 그래프를 수치 데이터로 변환하고 싶을때 사용합니다. 사용법은 1. 우선 rgb 3 color layer 24비트 (또는 alpha 포함한 4 layer 32비트) 이미지로 그래프를 준비하고 2. 그림에 원색이 섞여있거나 하면 가급적 원색이 없는 상태로 (예를 들어 24비트 그레이) 만들고 3. 윈도우 그림판에 그림을 올린 후 그림에 없는 색상을 기준으로 데이터 범위를 둘러싸는 외곽선과 원하는 데이터 포인트를 원하는 색상으로 두께 1 pixel 짜리 선과 점으로 표시해둡니다. 이 함수는 색상을 기준으로 좌표 범위와 데이터 포인트를 찾습니다. 4. 함수의 인자는 help 로 보면 설명이 나옵니다. 예를 들어 이런 그림이라는 가정하에 그..

IT/Python Matlab 2022.11.12

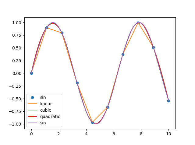
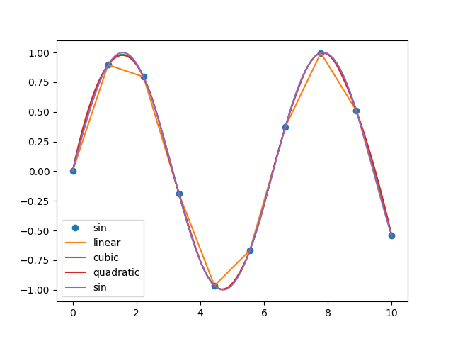
Python - interpolate 1D & 2D

매트랩에 비해 많이 불편하다. ㅠㅠ 이래서 매트랩을 쓰게 되는 듯... import numpy as np from scipy import interpolate import matplotlib.pyplot as plt X = np.linspace(0,10,10) Y = np.sin(X) X1 = np.linspace(0,10,100) f1 = interpolate.interp1d(X,Y,'linear') f2 = interpolate.interp1d(X,Y,'cubic') f3 = interpolate.interp1d(X,Y,'quadratic') Y1 = f1(X1) Y2 = f2(X1) Y3 = f3(X1) Y4 = np.sin(X1) plt.plot(X,Y,'o', X1,Y1, X1,Y2, X1,Y3..

IT/Python Matlab 2022.11.10